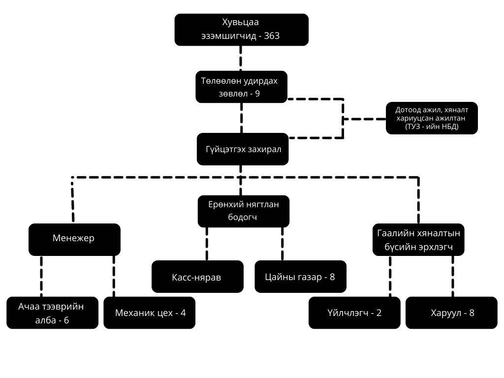
Бүтэц зохион байгуулалт
Ачаа тээврийн алба
Ачаа тээврийн алба нь тус компанийн үндсэн ажил үйлчилгээг хэрэгжүүлэг алба юм. Одоо тус албанд ачаа тээврийн мэргэжилтнүүд болон пүүлэгч гэсэн нийт 6 ажилтны бүрэлдэхүүнтэй ажиллаж байна.
Компанийн үндсэн үйл ажиллагаа нь Замын-Үүд боомтоор оруулж ирэн шилжүүлэн ачилтыг хийн төмөр замаар тээвэрлүүлэхээр ирүүлсэн захиалгын дагуу Улаанбаатар Төмөр Замын Замын-Үүд өртөөнд ачааны вагон захиалан өөрийн салбар замаар ачилтыг зохион байгуулан хүргүүлэх үйл ажиллагаа юм.
Тус албанд төмөр замын мэргэжилтэй буюу ачаа вагон хүлээлцэгч, өртөөний жижүүр, диспетчерийн мэргэжлээр мэргэжлийн сургалтын төвүүдэд суралцан амжилттай төгссөн мэргэшсэн ажилчид ажиллаж байна.
Механик цех
Компанийн бүхий л ар талын ажил гэрэл цахилгаан, халуун хүйтэн ус, автомашин, өргөх зөөх тоног төхөөрөмжүүдийн ажил, тэдгээрийн засвар үйлчилгээ, ачаа тээвэр зэрэг хүнд хүчир ажлуудыг хийж гүйцэтгэж байдаг хамт олон бол механик цехийн ажилчид юм.
Одоо тус механик цехэд мэргэжсэн жолооч , тусгай үүрэг бүхий машин механизмын жолооч, оператор, жолооч засварчин, гагнуурчин, сантехникч, оосорлогч дохиочин мэргэжилтэй ажилчид ажиллаж байна.
Үйлчилгээний алба
Тус компанийн ажилчид болон гаалийн нэг цэгийн үйлчилгээ үзүүлж байгаа гаалийн болон мэргэжлийн хяналтын байцаагч нар, ачаа барааны мэдүүлэгчидийн ажил үйлчилгээгээ ая тухтай явуулах нөхцөл бололцоогоор хангаж өгдөг алба нь үйлчилгээний алба юм.
Тус компани нь өөрийн ажилчиддаа өдөр оройн хоолоор үнэ төлбөргүй хооллож байх ажилчдын цайны газрыг ажиллуулдаг бөгөөд гаалийн болон бусад албаны алба хаагчид, тэдгээрээр үйлчлүүлж байгаа иргэдэд хоол, цайгаар үнэ төлбөртэй үйлчилж байна.
Үйлчилгээний алба нь өдөр тутмын үйл ажиллагаагаа ерөнхий нягтлан бодогч, гаалийн хяналтын талбайн эрхлэгч, нярав зэрэг тус компанид тогтвор суурьшилтай, үр бүтээлтэй ажилласан, ажлын туршлагатай дадлагатай эмэгтэй ажилчидын өмнө хариуцаж тэдгээрийн зөвөлгөө шаардлагын дагуу үйлчлүүлэгч нарт чанартай хоол хүнсээр үйлчлэх зорилттой ажилладаг. Ийм ч учраас манай цайны газрыг зорьж ирж үйлчлүүлдэг төрийн болон бусад байгууллага, иргэдийн тоо байнга нэмэгдэж байдгаас харагдаж байдаг.
Санхүүгийн алба
Санхүүгийн алба нь Компанийн санхүүгийн үйл ажиллагаа өмч хөрөнгө, НББ-ын хууль журам, СТОУС-ын дагуу улирал сар жилийн тайланг тогтмол цаг хугацаанд нь гаргаж, байгууллагын үйл ажиллагаанд эдийн засгийн шинжилгээ, дүгнэлт хийж удирдлагыг мэдээллээр хангах, жил бүр хувьцаа эзэмшигчдэд үйл ажиллагааны тайлан болон санхүүгийн мэдээ мэдээлэл, хурлын материалыг бэлтгэж ажилладаг.
Компанийн ажилчид албан хаагчдад санхүүгийн мэдлэг мэдээлэл өгч сургалтын хуваарийн дагуу хичээл явуулдаг. Ажилчдын нийгмийн хамгаалал, сурч боловсрох, чөлөөт цагаа өнгөрүүлэх тал дээр дэмжин ажиллаж мэргэжлийн сургалтанд хамрагдуулж ирсэн. Компанийн хөрөнгө, санхүүгийн байдлыг өнөөгийн эдийн засгийн байдалд уялдуулан эдийн засгийн тооцоо шинжилгээг хийж, удирдлагыг цаг алдалгүй мэдээллээр хангаж үйлчлүүлэгчдэд чиглэсэн олон ажлуудыг хийж эхэлсэн.
Улаанбаатар төмөр замд төлөх ачилтын төлбөр тооцоог цаг алдалгүй түргэн шуурхай хийж үйлчлүүлэгчдийн хэрэгцээ шаардлаганд нийцүүлэн 24 цагийн касс ажиллуулдаг. Нярав нь байгууллагын эд хөрөнгөнд байнгын хяналт тавьж бараа материалыг батлагдсан нормын дагуу олгож, тайлан тооцоог цаг хугацаанд нь гаргаж ажиллаж байна.
Захиргаа, дотоод ажлын алба
Тус алба нь компанийн өдөр тутмын үйл ажиллагааг удирдан зохион байгуулах болон гаалийн хяналтын бүс, гаалийн баталгаат агуулахын өдөр тутмын ажлыг мэргэжлийн түвшинд гүйцэтгэн ажилладаг. Албаны бүрэлдэхүүнд компанийн менежер, гаалийн хяналтын талбайн эрхлэгч, дотоод ажил, хяналт хариуцсан ажилтан багтах бөгөөд компанийн удирдлагын багийн гишүүд юм.
Компани нь 2013 оны 09-р сарын 20-нд Гаалийн ерөнхий газрын даргын тушаалаар 1200м 2 талбайтай болон 1500 м² талбайтай 2 агуулахыг гаалийн нээлттэй баталгаат агуулахын хэлбэрээр ажиллуулж байна.
Мөн Гаалийн ерөнхий газрын даргын 2010 оны 09-р сарын 21 өдрийн 475 тоот тушаалаар Гаалийн хяналтын бүсээр зарлагдаж гаалийн нэг цэгийн үйл ажиллагааг нэвтрүүлснээр Замын- Үүд боомтоор ачаа бараа худалдан авч байгаа болон худалдаалж байгаа экспорт, импорт эрхлэгч иргэн, байгууллага, аж ахуйн нэгжүүдэд ачааллаа хөнгөлөх, ажил үйлчилгээг нэг дороос авах, ачаа бараагаа найдвартай харуул хамгаалалтын дор хадгалуулах зэрэг олон давуу талтай иргэдэд чиглэсэн үйл ажиллагаа болсон.